|
FreeBSD ZFS
The Zettabyte File System
|
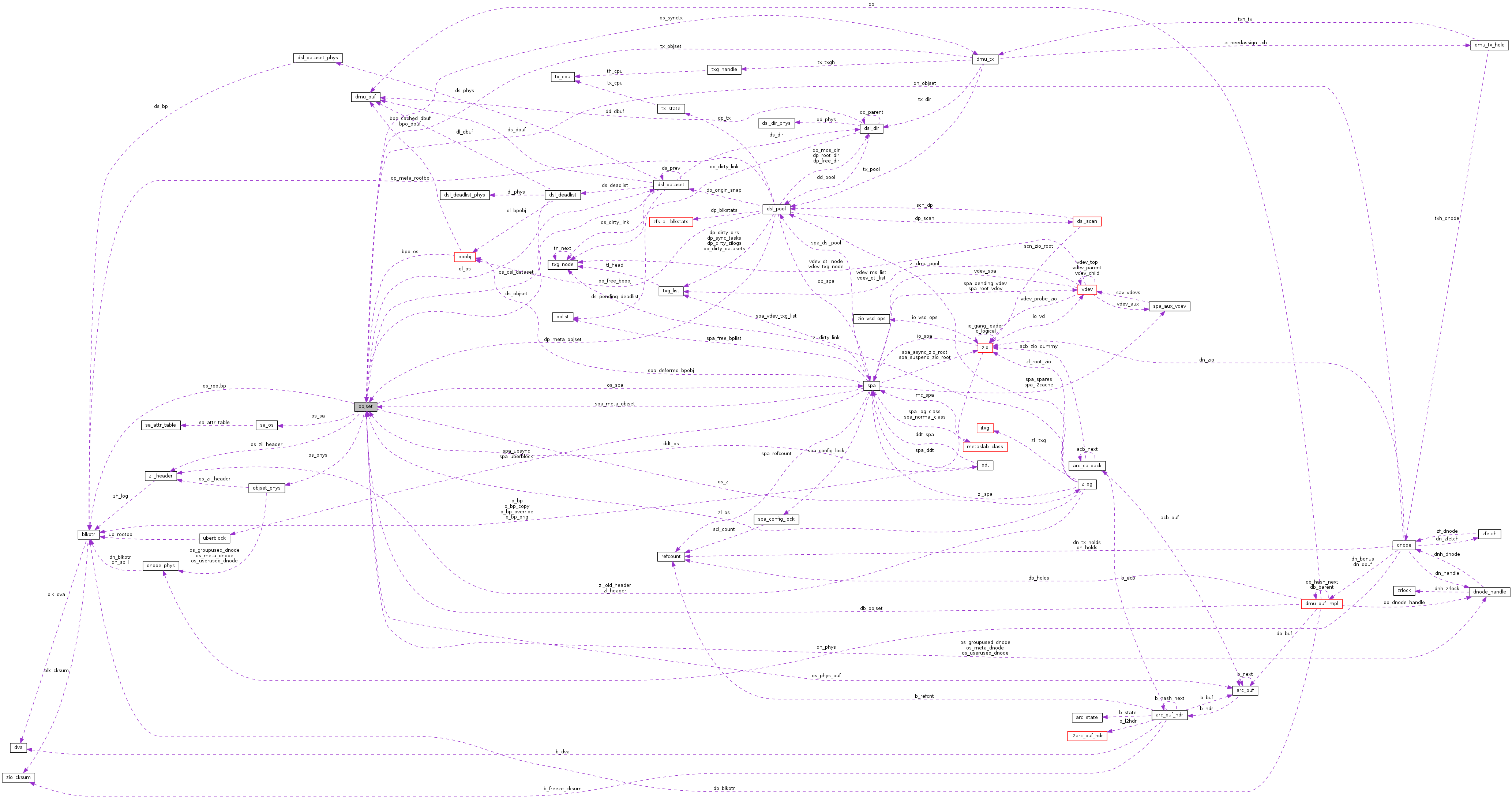
#include <dmu_objset.h>

Data Fields | |
Immutable | |
| struct dsl_dataset * | os_dsl_dataset |
| spa_t * | os_spa |
| arc_buf_t * | os_phys_buf |
| objset_phys_t * | os_phys |
| dnode_handle_t | os_meta_dnode |
| dnode_handle_t | os_userused_dnode |
| dnode_handle_t | os_groupused_dnode |
| zilog_t * | os_zil |
can change, under dsl_dir's locks | |
| uint8_t | os_checksum |
| uint8_t | os_compress |
| uint8_t | os_copies |
| uint8_t | os_dedup_checksum |
| uint8_t | os_dedup_verify |
| uint8_t | os_logbias |
| uint8_t | os_primary_cache |
| uint8_t | os_secondary_cache |
| uint8_t | os_sync |
no lock needed | |
| struct dmu_tx * | os_synctx |
| XXX sketchy. | |
| blkptr_t * | os_rootbp |
| zil_header_t | os_zil_header |
| list_t | os_synced_dnodes |
| uint64_t | os_flags |
Protected by os_obj_lock | |
| kmutex_t | os_obj_lock |
| uint64_t | os_obj_next |
Protected by os_lock | |
| kmutex_t | os_lock |
| list_t | os_dirty_dnodes [TXG_SIZE] |
| list_t | os_free_dnodes [TXG_SIZE] |
| list_t | os_dnodes |
| list_t | os_downgraded_dbufs |
stuff we store for the user | |
| kmutex_t | os_user_ptr_lock |
| void * | os_user_ptr |
SA layout/attribute registration | |
| sa_os_t * | os_sa |
Definition at line 67 of file dmu_objset.h.
| uint8_t objset::os_checksum |
Definition at line 90 of file dmu_objset.h.
| uint8_t objset::os_compress |
Definition at line 91 of file dmu_objset.h.
| uint8_t objset::os_copies |
Definition at line 92 of file dmu_objset.h.
| uint8_t objset::os_dedup_checksum |
Definition at line 93 of file dmu_objset.h.
| uint8_t objset::os_dedup_verify |
Definition at line 94 of file dmu_objset.h.
| list_t objset::os_dirty_dnodes[TXG_SIZE] |
Definition at line 122 of file dmu_objset.h.
| list_t objset::os_dnodes |
Definition at line 124 of file dmu_objset.h.
| list_t objset::os_downgraded_dbufs |
Definition at line 125 of file dmu_objset.h.
| struct dsl_dataset* objset::os_dsl_dataset |
Definition at line 71 of file dmu_objset.h.
| uint64_t objset::os_flags |
Definition at line 108 of file dmu_objset.h.
| list_t objset::os_free_dnodes[TXG_SIZE] |
Definition at line 123 of file dmu_objset.h.
Definition at line 83 of file dmu_objset.h.
| kmutex_t objset::os_lock |
Definition at line 121 of file dmu_objset.h.
| uint8_t objset::os_logbias |
Definition at line 95 of file dmu_objset.h.
Definition at line 81 of file dmu_objset.h.
| kmutex_t objset::os_obj_lock |
Definition at line 114 of file dmu_objset.h.
| uint64_t objset::os_obj_next |
Definition at line 115 of file dmu_objset.h.
Definition at line 74 of file dmu_objset.h.
Definition at line 73 of file dmu_objset.h.
| uint8_t objset::os_primary_cache |
Definition at line 96 of file dmu_objset.h.
Definition at line 105 of file dmu_objset.h.
Definition at line 138 of file dmu_objset.h.
| uint8_t objset::os_secondary_cache |
Definition at line 97 of file dmu_objset.h.
Definition at line 72 of file dmu_objset.h.
| uint8_t objset::os_sync |
Definition at line 98 of file dmu_objset.h.
| list_t objset::os_synced_dnodes |
Definition at line 107 of file dmu_objset.h.
| struct dmu_tx* objset::os_synctx |
XXX sketchy.
Definition at line 104 of file dmu_objset.h.
| void* objset::os_user_ptr |
Definition at line 132 of file dmu_objset.h.
| kmutex_t objset::os_user_ptr_lock |
Definition at line 131 of file dmu_objset.h.
Definition at line 82 of file dmu_objset.h.
Definition at line 84 of file dmu_objset.h.
Definition at line 106 of file dmu_objset.h.
1.7.3