|
FreeBSD ZFS
The Zettabyte File System
|
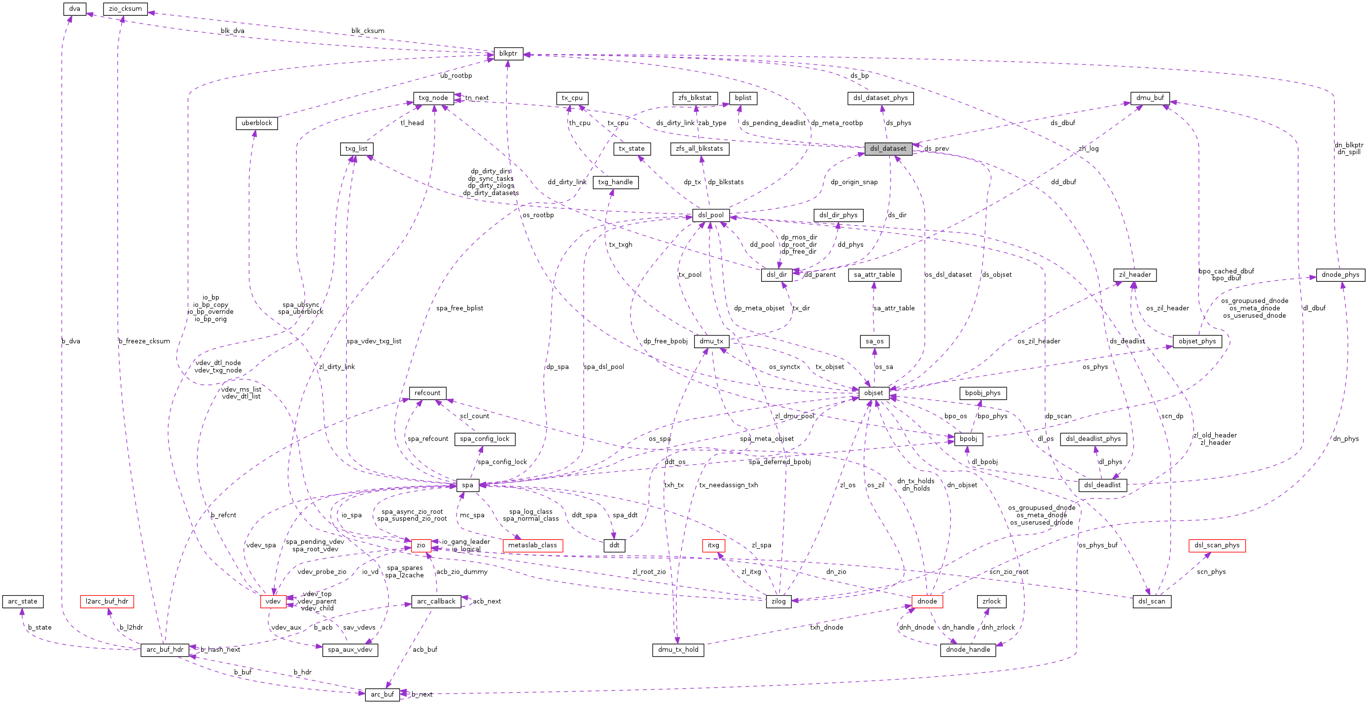
#include <dsl_dataset.h>

Data Fields | |
| uint64_t | ds_reserved |
| cached refreservation | |
| uint64_t | ds_quota |
| cached refquota | |
| kmutex_t | ds_sendstream_lock |
| list_t | ds_sendstreams |
Immutable | |
| struct dsl_dir * | ds_dir |
| dsl_dataset_phys_t * | ds_phys |
| dmu_buf_t * | ds_dbuf |
| uint64_t | ds_object |
| uint64_t | ds_fsid_guid |
Only used in syncing context, only valid for non-snapshots | |
| struct dsl_dataset * | ds_prev |
Has internal locking | |
| dsl_deadlist_t | ds_deadlist |
| bplist_t | ds_pending_deadlist |
To protect against multiple concurrent incremental recv | |
| kmutex_t | ds_recvlock |
Protected by lock on pool's dp_dirty_datasets list | |
| txg_node_t | ds_dirty_link |
| list_node_t | ds_synced_link |
Protected by ds_lock | |
ds_phys->ds_<accounting> is also protected by ds_lock. | |
| kmutex_t | ds_lock |
| objset_t * | ds_objset |
| uint64_t | ds_userrefs |
ds_owner is protected by the ds_rwlock and the ds_lock | |
| krwlock_t | ds_rwlock |
| kcondvar_t | ds_exclusive_cv |
| void * | ds_owner |
no locking; only for making guesses | |
| uint64_t | ds_trysnap_txg |
for objset_open() | |
| kmutex_t | ds_opening_lock |
Protected by ds_lock; keep at end of struct for better locality | |
| char | ds_snapname [MAXNAMELEN] |
Definition at line 115 of file dsl_dataset.h.
Definition at line 121 of file dsl_dataset.h.
Definition at line 135 of file dsl_dataset.h.
| struct dsl_dir* dsl_dataset::ds_dir |
Definition at line 119 of file dsl_dataset.h.
Definition at line 148 of file dsl_dataset.h.
| kcondvar_t dsl_dataset::ds_exclusive_cv |
Definition at line 167 of file dsl_dataset.h.
| uint64_t dsl_dataset::ds_fsid_guid |
Definition at line 123 of file dsl_dataset.h.
| kmutex_t dsl_dataset::ds_lock |
Definition at line 157 of file dsl_dataset.h.
| uint64_t dsl_dataset::ds_object |
Definition at line 122 of file dsl_dataset.h.
Definition at line 158 of file dsl_dataset.h.
| kmutex_t dsl_dataset::ds_opening_lock |
Definition at line 180 of file dsl_dataset.h.
| void* dsl_dataset::ds_owner |
Definition at line 168 of file dsl_dataset.h.
Definition at line 136 of file dsl_dataset.h.
Definition at line 120 of file dsl_dataset.h.
| struct dsl_dataset* dsl_dataset::ds_prev |
Definition at line 129 of file dsl_dataset.h.
| uint64_t dsl_dataset::ds_quota |
cached refquota
Definition at line 184 of file dsl_dataset.h.
| kmutex_t dsl_dataset::ds_recvlock |
Definition at line 142 of file dsl_dataset.h.
| uint64_t dsl_dataset::ds_reserved |
cached refreservation
Definition at line 183 of file dsl_dataset.h.
| krwlock_t dsl_dataset::ds_rwlock |
Definition at line 166 of file dsl_dataset.h.
| kmutex_t dsl_dataset::ds_sendstream_lock |
Definition at line 186 of file dsl_dataset.h.
| list_t dsl_dataset::ds_sendstreams |
Definition at line 187 of file dsl_dataset.h.
| char dsl_dataset::ds_snapname[MAXNAMELEN] |
Definition at line 192 of file dsl_dataset.h.
| list_node_t dsl_dataset::ds_synced_link |
Definition at line 149 of file dsl_dataset.h.
| uint64_t dsl_dataset::ds_trysnap_txg |
Definition at line 174 of file dsl_dataset.h.
| uint64_t dsl_dataset::ds_userrefs |
Definition at line 159 of file dsl_dataset.h.
1.7.3