|
FreeBSD ZFS
The Zettabyte File System
|
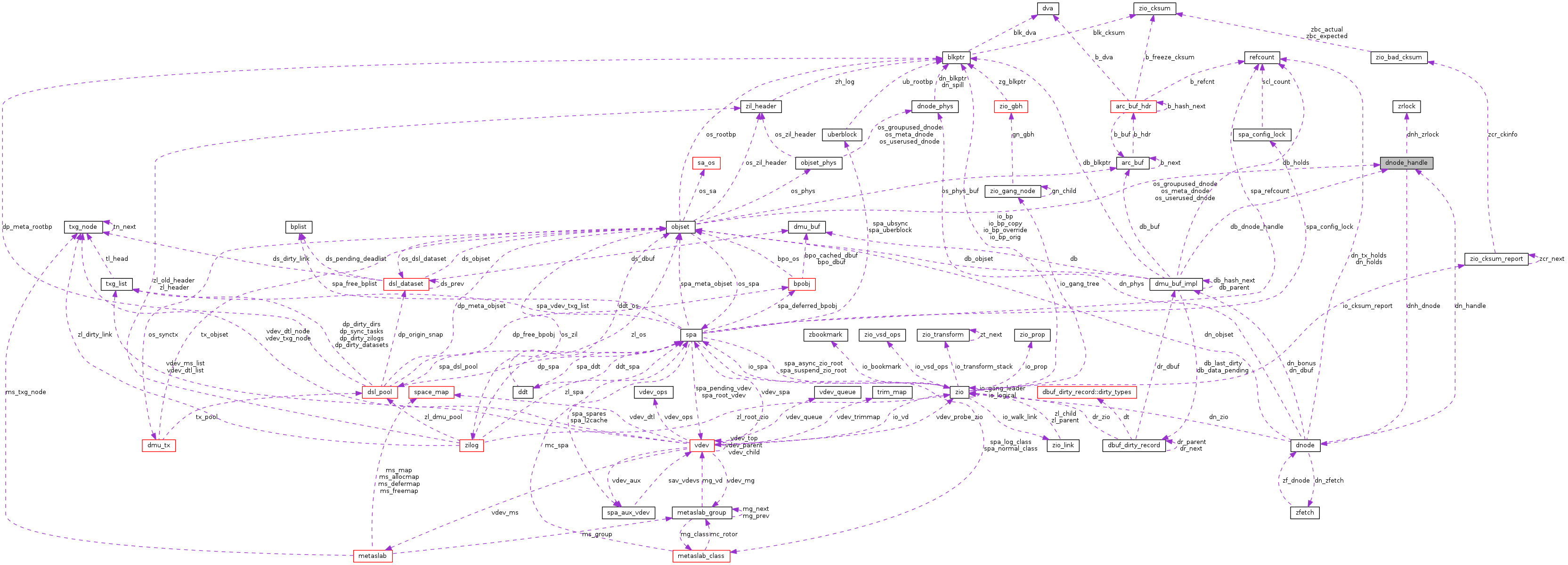
Adds a level of indirection between the dbuf and the dnode to avoid iterating descendent dbufs in dnode_move(). More...
#include <dnode.h>

Data Fields | |
| zrlock_t | dnh_zrlock |
| Protects dnh_dnode from modification by dnode_move(). | |
| dnode_t * | dnh_dnode |
Adds a level of indirection between the dbuf and the dnode to avoid iterating descendent dbufs in dnode_move().
Handles are not allocated individually, but as an array of child dnodes in dnode_hold_impl().
1.7.3