|
FreeBSD ZFS
The Zettabyte File System
|

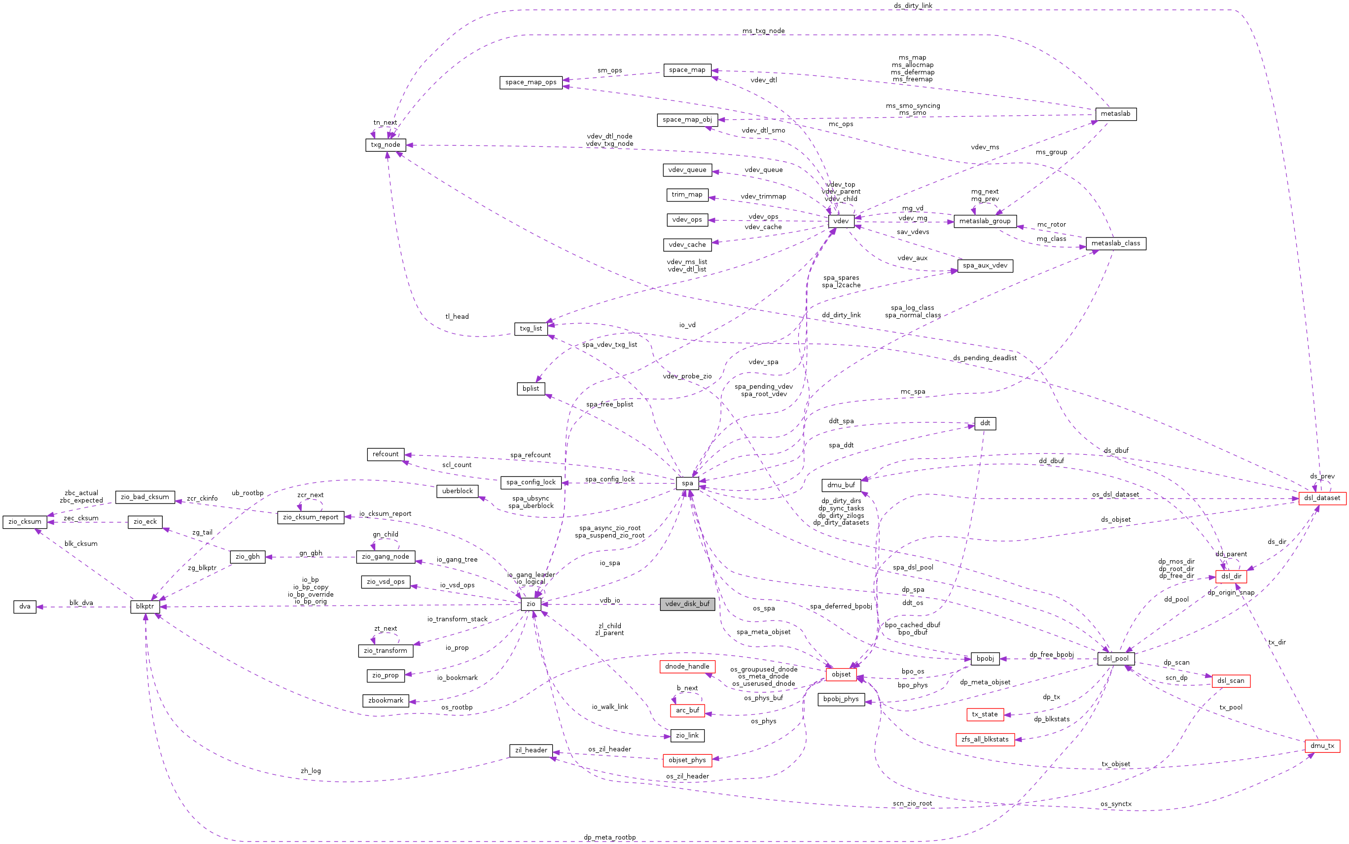
Data Fields | |
| buf_t | vdb_buf |
| zio_t * | vdb_io |
Definition at line 44 of file vdev_disk.c.
| buf_t vdev_disk_buf::vdb_buf |
Definition at line 45 of file vdev_disk.c.
Definition at line 46 of file vdev_disk.c.
1.7.3