|
FreeBSD ZFS
The Zettabyte File System
|
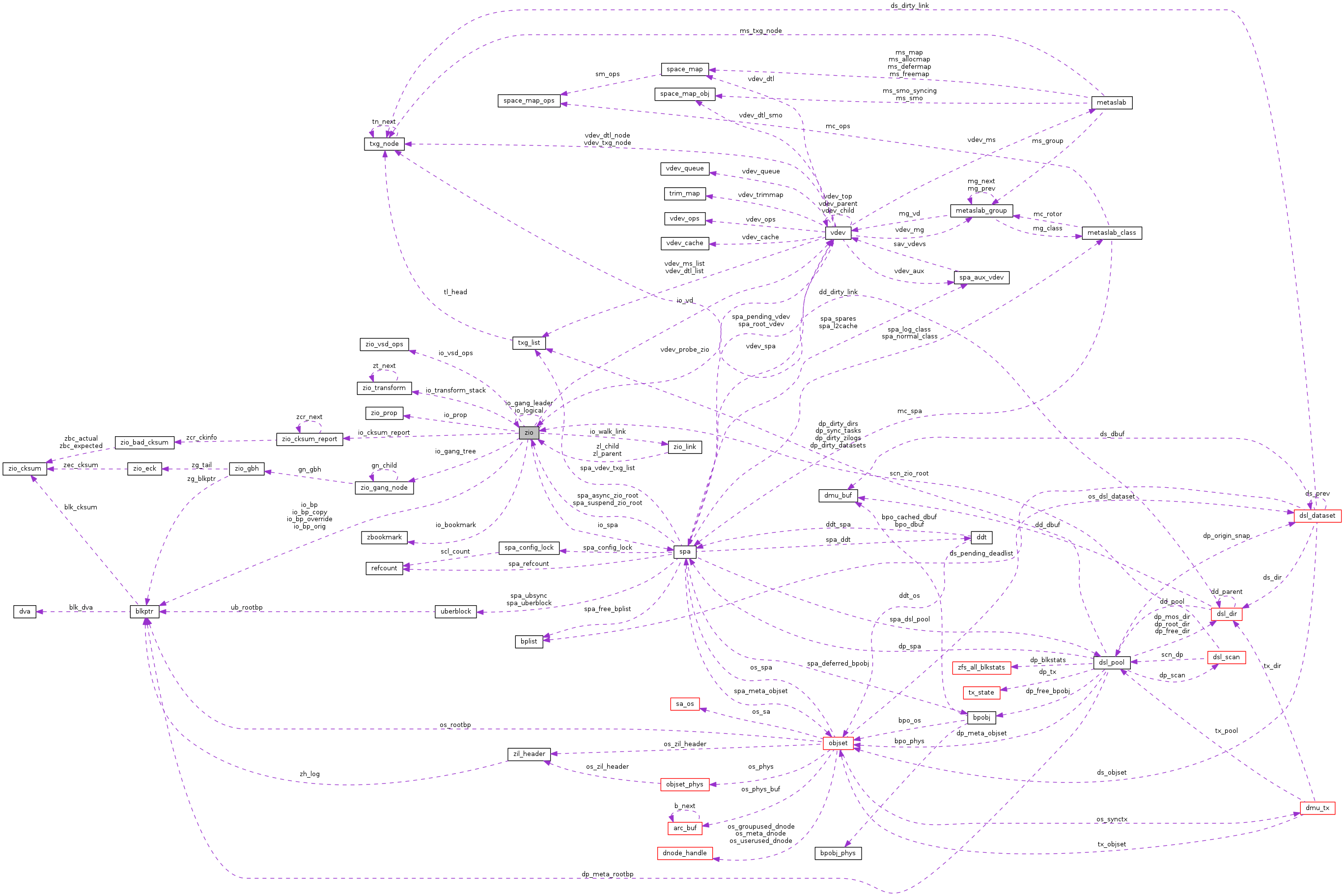
#include <zio.h>

| uint64_t zio::io_child_count |
| int zio::io_child_error[ZIO_CHILD_TYPES] |
| list_t zio::io_child_list |
| uint64_t zio::io_children[ZIO_CHILD_TYPES][ZIO_WAIT_TYPES] |
| int zio::io_cmd |
| kcondvar_t zio::io_cv |
| void* zio::io_data |
| uint64_t zio::io_deadline |
| avl_node_t zio::io_deadline_node |
| uint64_t zio::io_ena |
| int zio::io_error |
| void* zio::io_executor |
| enum zio_flag zio::io_flags |
| kmutex_t zio::io_lock |
| uint64_t zio::io_offset |
| avl_node_t zio::io_offset_node |
| void* zio::io_orig_data |
| uint64_t zio::io_orig_size |
| uint64_t zio::io_parent_count |
| list_t zio::io_parent_list |
| int64_t zio::io_prev_space_delta |
| uint8_t zio::io_priority |
| void* zio::io_private |
| uint8_t zio::io_reexecute |
| uint64_t zio::io_size |
| enum zio_stage zio::io_stage |
| uint64_t* zio::io_stall |
| uint8_t zio::io_state[ZIO_WAIT_TYPES] |
| struct ostask zio::io_task |
| list_node_t zio::io_trim_link |
| avl_node_t zio::io_trim_node |
| uint64_t zio::io_txg |
| zio_type_t zio::io_type |
| avl_tree_t* zio::io_vdev_tree |
| void* zio::io_vsd |
| const zio_vsd_ops_t* zio::io_vsd_ops |
| void* zio::io_waiter |
1.7.3