|
FreeBSD ZFS
The Zettabyte File System
|
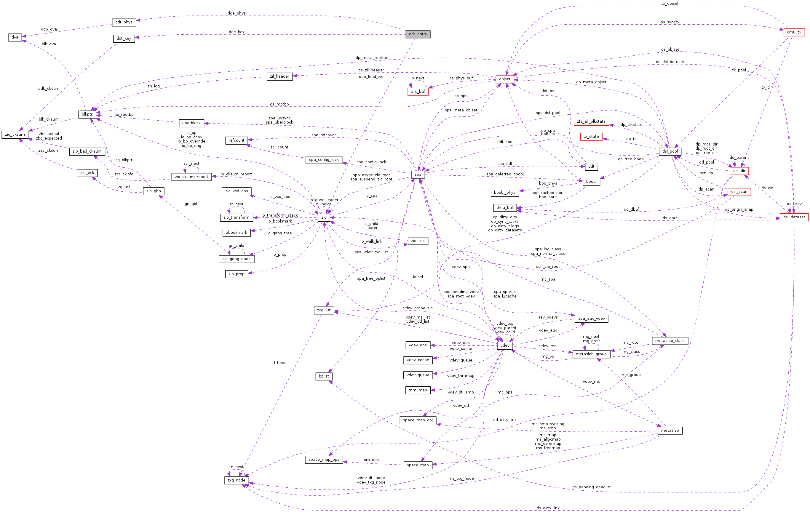
In-core ddt entry. More...
#include <ddt.h>

Data Fields | |
| ddt_key_t | dde_key |
| ddt_phys_t | dde_phys [DDT_PHYS_TYPES] |
| zio_t * | dde_lead_zio [DDT_PHYS_TYPES] |
| void * | dde_repair_data |
| enum ddt_type | dde_type |
| enum ddt_class | dde_class |
| uint8_t | dde_loading |
| uint8_t | dde_loaded |
| kcondvar_t | dde_cv |
| avl_node_t | dde_node |
| kcondvar_t ddt_entry::dde_cv |
| zio_t* ddt_entry::dde_lead_zio[DDT_PHYS_TYPES] |
| uint8_t ddt_entry::dde_loaded |
| uint8_t ddt_entry::dde_loading |
| avl_node_t ddt_entry::dde_node |
| ddt_phys_t ddt_entry::dde_phys[DDT_PHYS_TYPES] |
1.7.3