|
FreeBSD ZFS
The Zettabyte File System
|
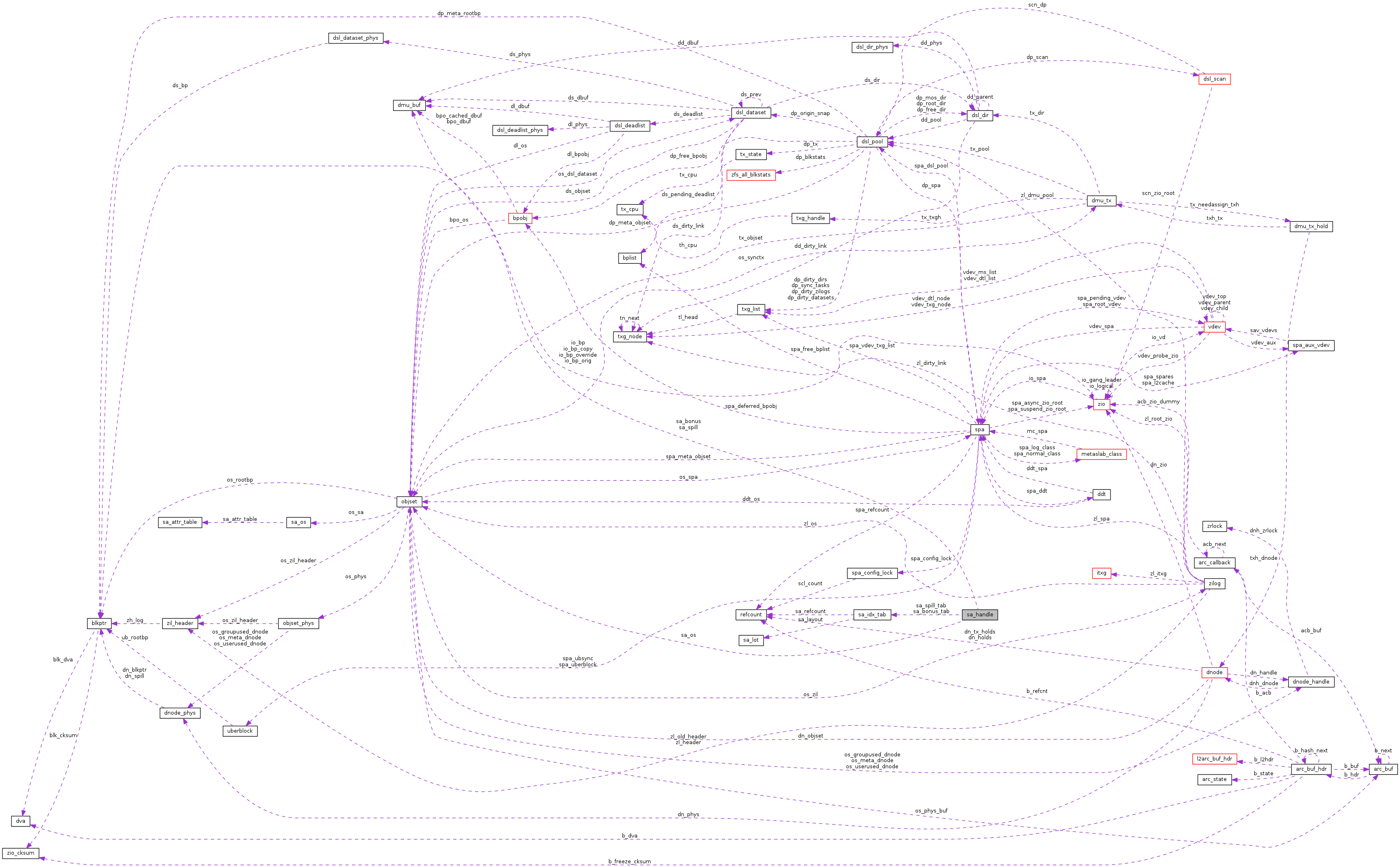
Opaque handle used for most sa functions. More...
#include <sa_impl.h>

Data Fields | |
| kmutex_t | sa_lock |
| dmu_buf_t * | sa_bonus |
| dmu_buf_t * | sa_spill |
| objset_t * | sa_os |
| void * | sa_userp |
| sa_idx_tab_t * | sa_bonus_tab |
| idx of bonus | |
| sa_idx_tab_t * | sa_spill_tab |
| only present if spill activated | |
Opaque handle used for most sa functions.
This needs to be kept as small as possible.
| kmutex_t sa_handle::sa_lock |
| void* sa_handle::sa_userp |
1.7.3