|
FreeBSD ZFS
The Zettabyte File System
|
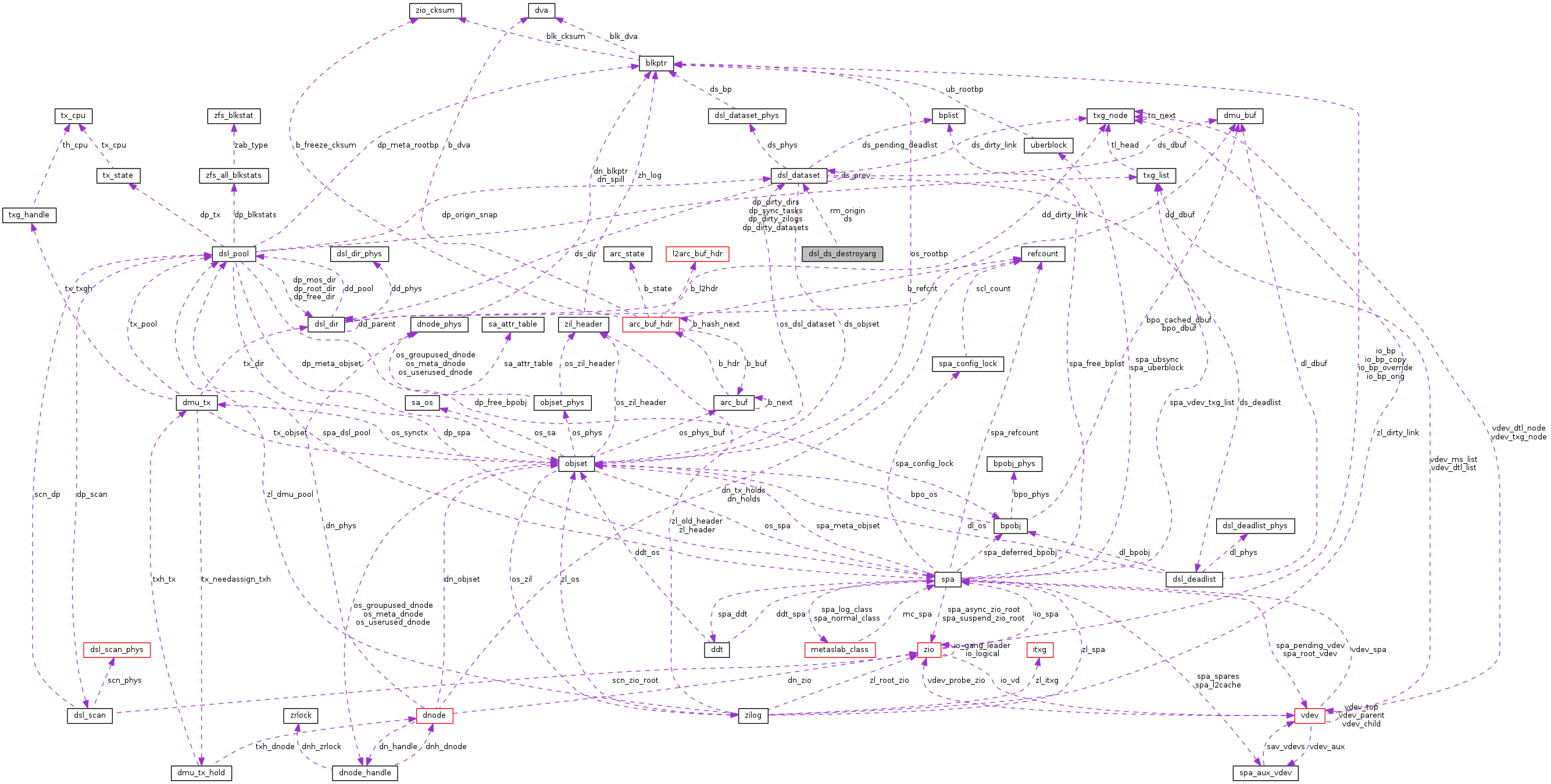
#include <dsl_dataset.h>

Data Fields | |
| dsl_dataset_t * | ds |
| ds to destroy | |
| dsl_dataset_t * | rm_origin |
| also remove our origin? | |
| boolean_t | is_origin_rm |
| set if removing origin snap | |
| boolean_t | defer |
| destroy -d requested? | |
| boolean_t | releasing |
| destroying due to release? | |
| boolean_t | need_prep |
| do we need to retry due to EBUSY? | |
Definition at line 196 of file dsl_dataset.h.
| boolean_t dsl_ds_destroyarg::defer |
destroy -d requested?
Definition at line 200 of file dsl_dataset.h.
ds to destroy
Definition at line 197 of file dsl_dataset.h.
| boolean_t dsl_ds_destroyarg::is_origin_rm |
set if removing origin snap
Definition at line 199 of file dsl_dataset.h.
| boolean_t dsl_ds_destroyarg::need_prep |
do we need to retry due to EBUSY?
Definition at line 202 of file dsl_dataset.h.
| boolean_t dsl_ds_destroyarg::releasing |
destroying due to release?
Definition at line 201 of file dsl_dataset.h.
also remove our origin?
Definition at line 198 of file dsl_dataset.h.
1.7.3