FreeBSD ZFS
The Zettabyte File System
Data Fields

l2arc_write_callback Struct Reference

Collaboration diagram for l2arc_write_callback:
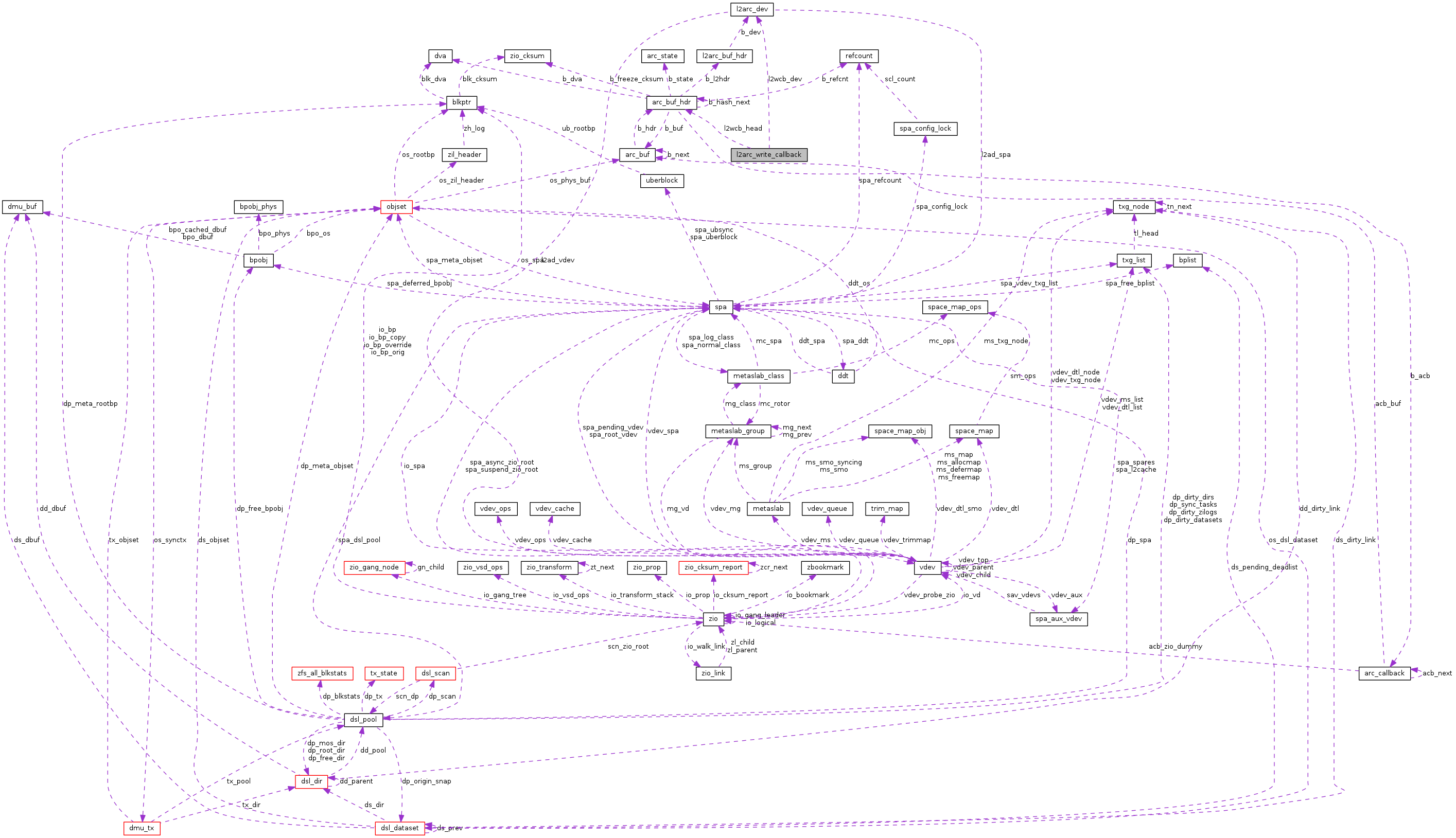
Collaboration graph
[legend]

Data Fields

l2arc_dev_tl2wcb_dev
 device info
arc_buf_hdr_tl2wcb_head
 head of write buflist

Detailed Description

Definition at line 768 of file arc.c.


Field Documentation

device info

Definition at line 769 of file arc.c.

head of write buflist

Definition at line 770 of file arc.c.


The documentation for this struct was generated from the following file:
 All Data Structures Files Functions Variables Typedefs Enumerations Enumerator Defines